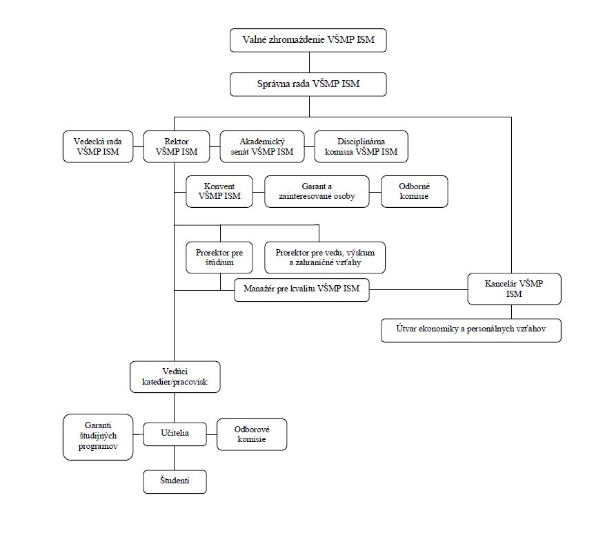
Organizačná štruktúra VŠTE
Povoľte potrebné súbory cookie a fonty Google. Sú dôležité pre správne fungovanie webovej stránky.
Web načíta potrebné súbory cookie, fonty Google, Mapy Google, OpenStreetMap a Youtube.
Web načíta potrebné súbory cookie, fonty Google, Mapy Google, OpenStreetMap, Youtube a Google Analytics.